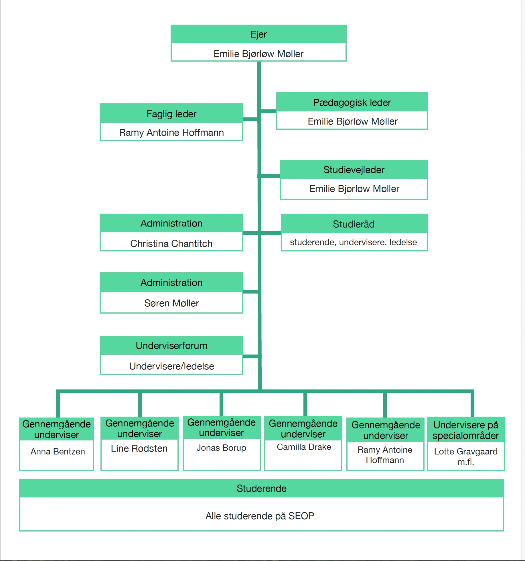
Ledelse og Organisering

Ledelse

Emilie Bjørløw Møller

Emilie er ejer og grundlægger af SEOP samt pædagogisk leder. Desuden fungerer Emilie som underviser og studievejleder. Det er Emilie der er hovedansvarlig for uddannelsen. Som pædagogisk leder, er det Emilie, der tager sig af de studerendes eventuelle udfordringer undervejs i uddannelsen og for hvordan undervisningens pædagogiske aspekter udfoldes. Derudover er Emilie overordnet ansvarlig for administration og økonomi på SEOP.

Emilie er oprindeligt uddannet sygeplejerske og har arbejdet indenfor dette fag i adskillige år. Både som sygeplejerske, men også som underviser. Senere tog Emilie en uddannelse til psykoterapeut og har nu i mange år arbejdet dels som psykoterapeut og dels med undervisning af psykoterapeuter. Igennem årerne er det blevet til flere terapeutiske uddannelser og Emilie er således uddannet indenfor oplevelsesorienteret psykoterapi, sexologi, neuroaffektiv psykoterapi og eksistentiel psykoterapi.

Emilie har ledet og undervist på psykoterapeutiske uddannelser i flere år og har med SEOP skabt en uddannelse med fokus på nærvær og kvalitet.

Medlem af Dansk Psykoterapeutforening.

Ramy Antoine Hoffmann

Ramy er SEOPs faglige leder og arbejder bl.a. med skolens fortløbende certificering, samt udvikling og sikring af SEOPs faglige ståsted i samarbejde med Emilie og holdlærerne. Her er fokus bl.a. på pensum, studieordning, modul og læringsmål. Ramy har også ansvaret for vedligeholdelse af www.seop.dk. Ramy er desuden holdlærer og eksaminator på SEOP.

Udover at være privatpraktiserende psykoterapeut arbejder Ramy som terapeut og visitator i KKUC, som er et traumeterapeutisk tilbud til mennesker, som har udviklet selvdestruktiv adfærd i form af rusmiddelafhængighed eller andre former for selvdestruktive adfærdsmønstre.

Ramy har en kandidatgrad fra RUC i Psykologi samt Kultur- og Sprogmødestudier samt sin 4-årige psykoterapeutiske uddannelse.

Supervisor: Uddannet af Peter Kofoed ved “Den Neuroaffektive Supervisionsuddannelse”

Medlem af Dansk Psykoterapeutforening

ADMINISTRATION

Christina Chantitch

Christina er SEOPS koordinator. Christina er uddannet på SEOP og er også praktiserende psykoterapeut med klienter i privat praksis.

Medlem af Dansk Psykoterapeutforening


Dorte Eldrup

Dorte er SEOPS bogholder og administrerer dermed SEOPS regnskab og økonomi.



Organisering